Organizačná štruktúra
Organizačný poriadok (PDF, 850 KB) Kancelárie Najvyššieho správneho súdu Slovenskej republiky (ďalej len „kancelária“) je jej základným vnútorným aktom riadenia, ktorý upravuje najmä organizačné členenie kancelárie, náplň činnosti jednotlivých organizačných útvarov a vzájomné vzťahy medzi nimi, pravidlá zastupovania zamestnancov a rozsah oprávnení, povinností a zodpovednosti vedúcich zamestnancov.
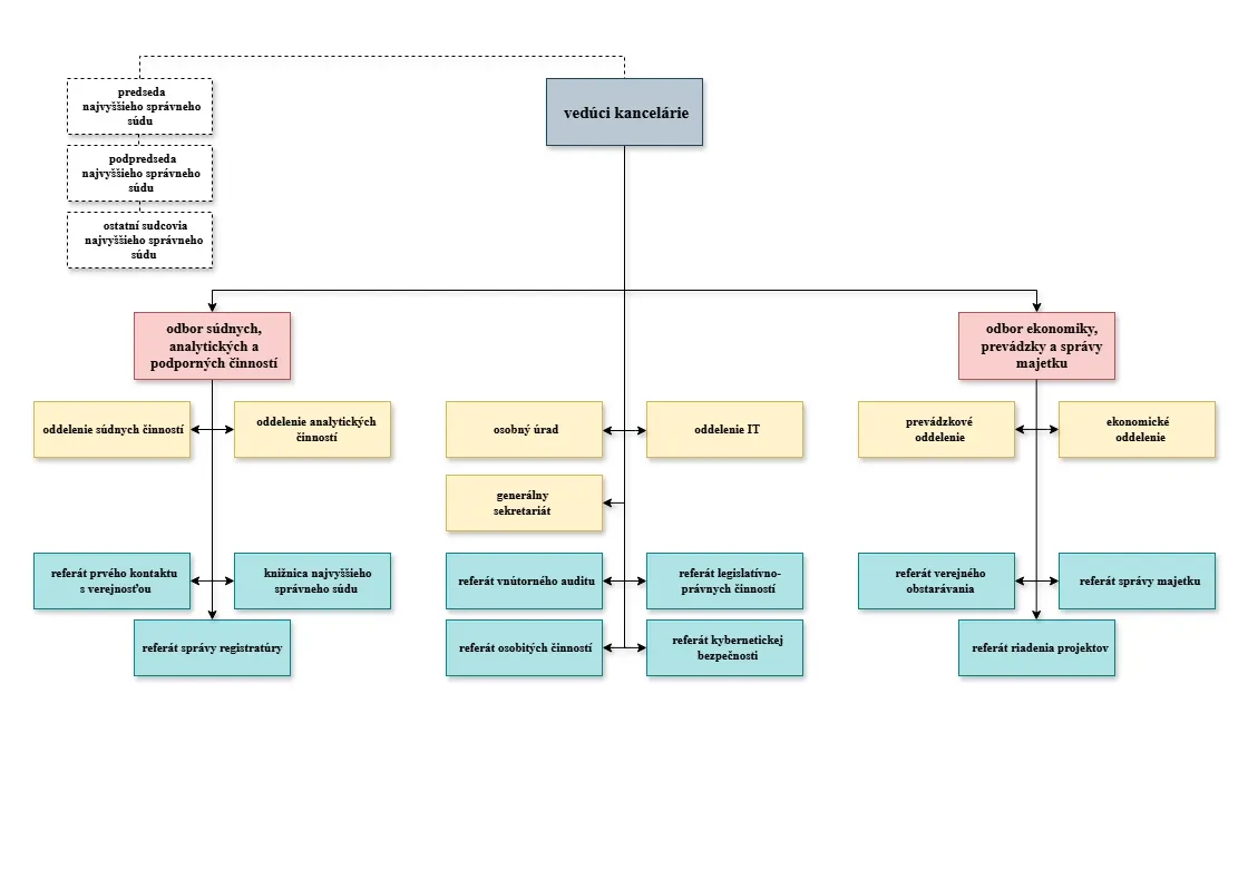
Kancelária sa člení v zmysle Organizačného poriadku na niekoľko organizačných útvarov. Medzi tieto patrí odbor súdnych, analytických a podporných činností, pod ktorý spadajú oddelenie súdnych činností, oddelenie analytických činností, referát prvého kontaktu s verejnosťou, knižnica Najvyššieho správneho súdu Slovenskej republiky, referát správy registratúry. Ďalším odborom kancelárie je odbor ekonomiky, prevádzky a správy majetku, pod ktorý spadajú prevádzkové oddelenie, ekonomické oddelenie, referát verejného obstarávania, referát správy majetku a referát riadenia projektov. Medzi ďalšie organizačné útvary Kancelárie patria osobný úrad, oddelenie IT, generálny sekretariát, referát vnútorného auditu, referát legislatívno-právnych činností, referát osobitných činností a referát kybernetickej bezpečnosti.
Vedúca kancelárie priamo riadi riaditeľa odboru súdnych, analytických a podporných činností, riaditeľa odboru ekonomiky, prevádzky a správy majetku, vedúceho osobného úradu, vedúceho oddelenia IT, vedúceho generálneho sekretariátu, referát vnútorného auditu, referát legislatívno-právnych činností, referát osobitých činností, a referát kybernetickej bezpečnosti.
Organizačná štruktúra kancelárie:
